Skip to content
GISU 25-26 Calendar
Out of District Enrollment
GISU Staff Directory
Search site
Grand Isle Supervisory Union -
GISU 25-26 Calendar
Out of District Enrollment
GISU Staff Directory
Search site
Menu
Schools
Translate
Sign in
Menu
Schools
Translate
Sign in
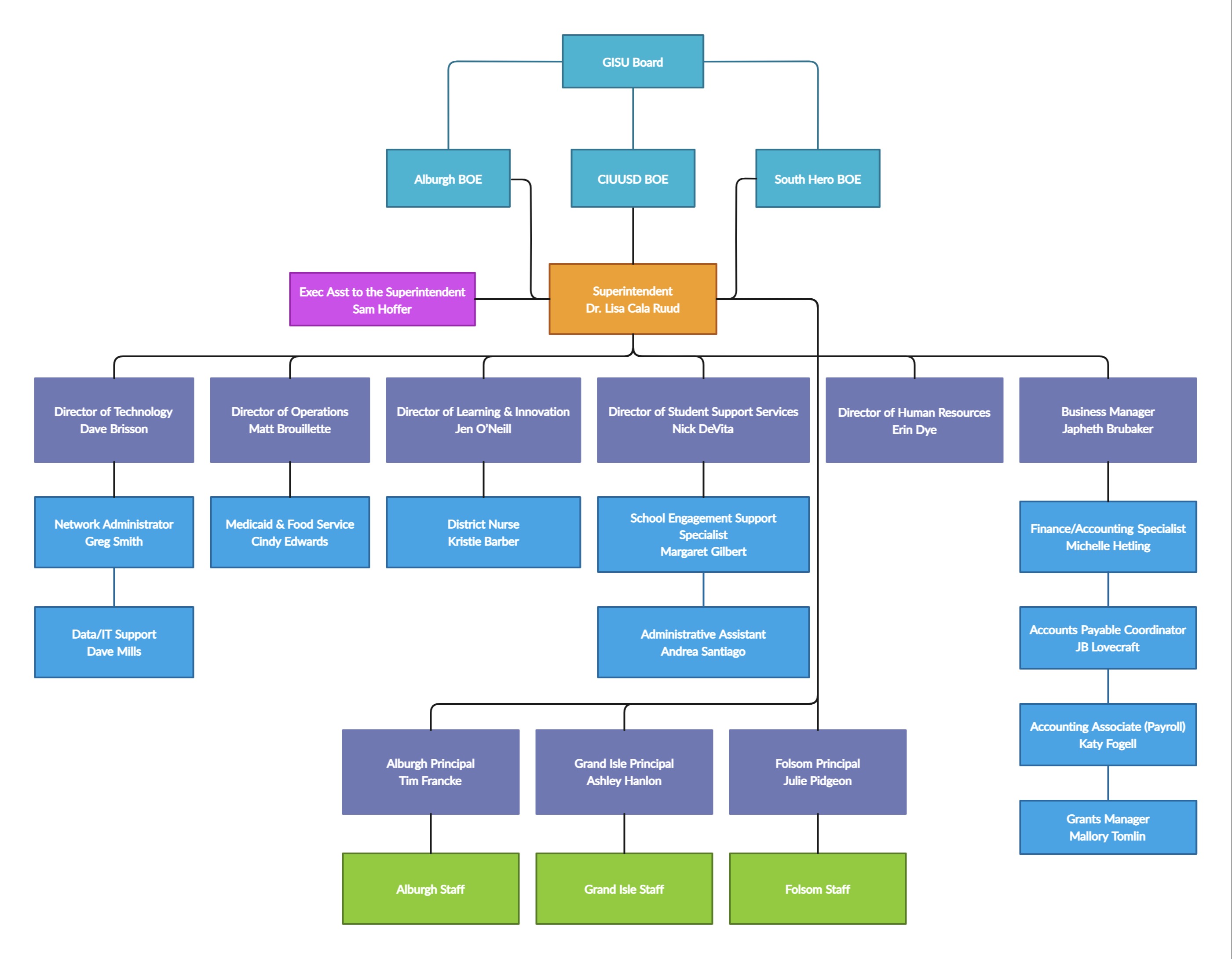
GISU Organizational Chart